北京市朝阳区住邦2000一号楼A座400 cnbjsava@aliyun.com
Autora
  • 首页
  • 关于协会
  • 组织机构
  • 协会动态
  • 党建工作
  • 专科分会
  • 会员权益
首页 | 协会动态
Image
27 Nov

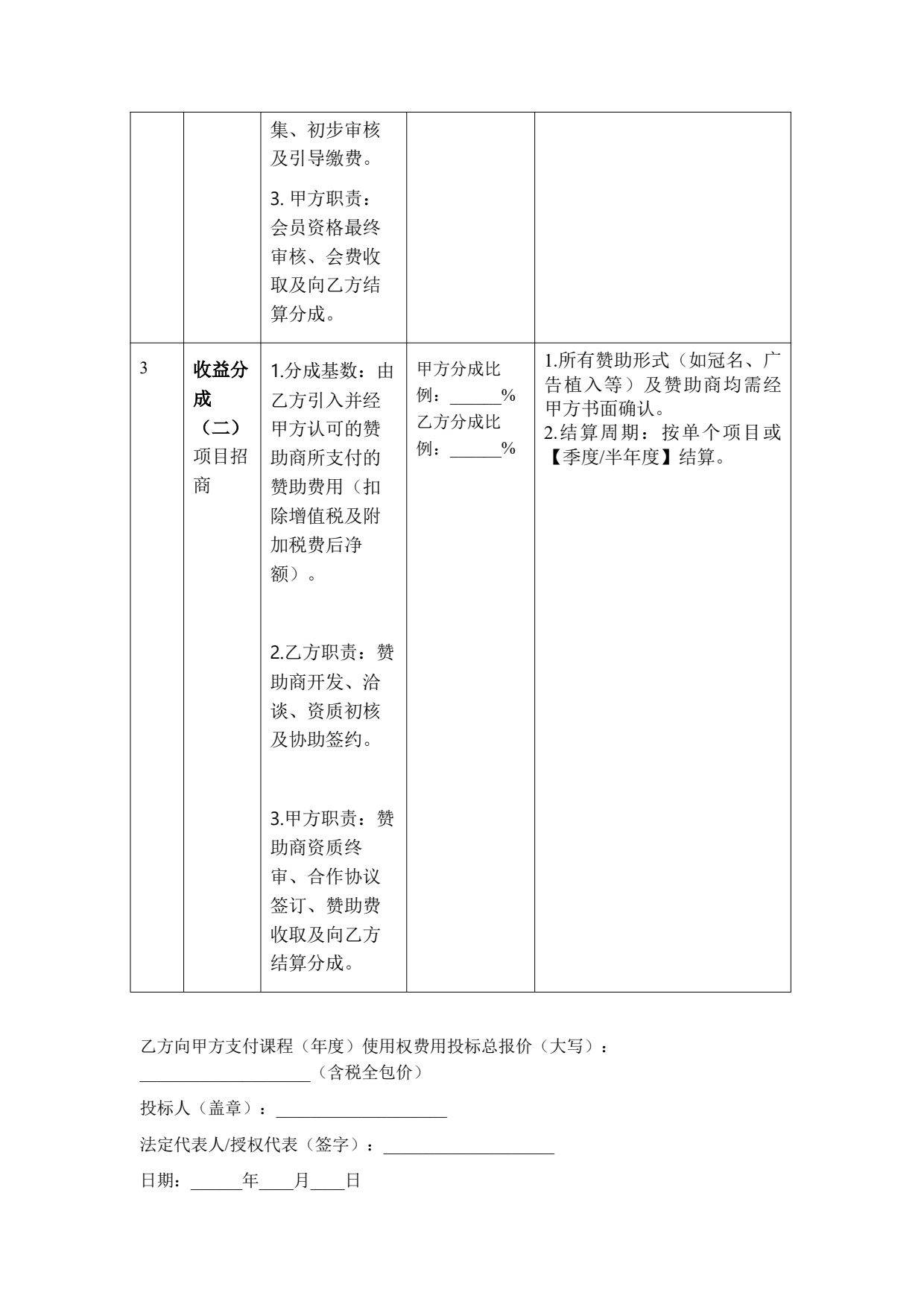
北京小动物诊疗行业协会继续教育直播平台招标书

Nov 27 2025


Tags :

最新动态

  • Image

    BJSAVA 2020年分会负责人任命通知

    26 Sep 2019
  • Image

    WSAVA世界大会正式进入“中国苏州时间”

    07 Oct 2023
  • Image

    WSAVA 2023世界大会于9月27日在葡萄牙首都里斯本开幕

    07 Oct 2023
  • Image

    第49届世界小动物兽医师大会WSAVA 2024组委会正式成立

    07 Oct 2023
  • TAGS

    Image

    北京小动物诊疗行业协会

    • 地址:北京市朝阳区住邦2000一号楼A座400
    • 邮箱:cnbjsava@aliyun.com
    • 京ICP备12004576号-3